Inspecção Geral de jogos
A Inspecção Geral de jogos é uma instituição pública, dotada de personalidade jurídica e de autonomia administrativa.
A Inspecção Geral de Jogos assiste o Ministro que superintende a área das Finanças no âmbito do controlo, Inspecção e fiscalização, de todas as actividades relacionadas com a exploração de jogos de fortuna de azar e de jogos sociais e de diversão.
A Inspecção Geral de Jogos assiste também, a Comissão Nacional de Jogos e o Ministério que tutela os Jogos de fortuna ou azar.
A Inspecção Geral de Jogos exerce, ainda, a actividade de licenciamento para exploração de jogos sociais e de diversão.
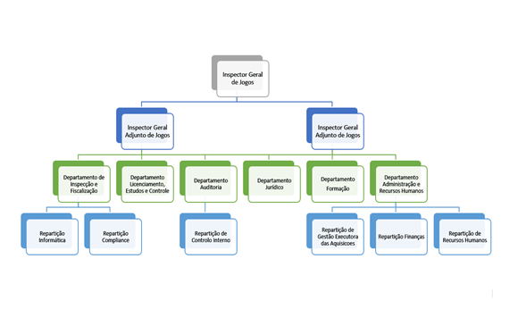
Organograma
